亚马逊5大站点
新增商品品类合集
亚马逊的卖家朋友们注意了!

近几个月来,亚马逊更新了多个品类的合规要求。
亚马逊的最新政策,主要涉及爬山设备、婴儿用品、儿童玩具等品类。
销售以下品类的卖家需要提供相关宁静文件,不然将会受随处分。若您有以下的品类,请您实时备好商品合规性文件以备时时之需!
01
美国站

点击图片可放大寓目
02
欧洲站

点击图片可放大寓目
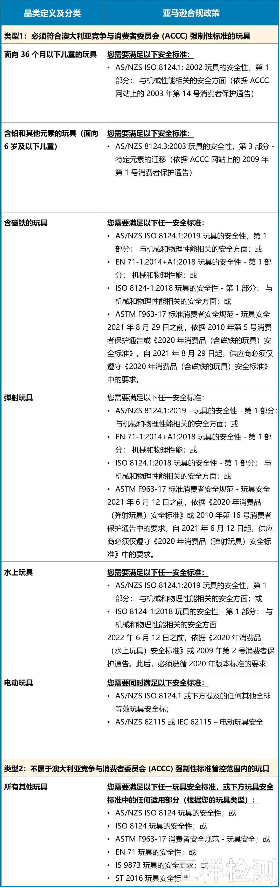
03
澳大利亚站

点击图片可放大寓目
04
日本站

点击图片可放大寓目
05
新加坡站

点击图片可放大寓目
06
小结
|
站点 |
新增类目 |
|
美国 |
·攀岩绳 ·攀岩宁静带 ·爬山头盔 ·马术头盔 ·手持式电吹风 |
|
欧洲 |
·婴儿奶瓶 ·卧式婴儿车和坐式婴儿车 ·小号婴儿床和大号婴儿床 ·婴儿摇椅(倾斜摇篮) |
|
澳洲 |
·儿童玩具 |
|
日本 |
·激光笔 ·LED头灯 ·电子乐器用充电器 |
|
新加坡 |
·儿童玩具 |
小结
以上就是近期的合规品类更新汇总,亚马逊差别站点关于差别品类的合规性都有着严格的审核要求,更多检测认证相关问题,接待咨询凯发k8国际的事情人员。咨询热线:0755-23592524。
English


