ECHA欧盟化学品治理局SVHC清单更新至233项!

?行业资讯 ????|???? ?2023-02-01

 

 

 

 

 

ECHA NEWS

欧盟REACH更新SVHC

- 新增九项高度关注物质 -

 

 

 

K8凯发·(中国)天生赢家·一触即发

ECHA宣布将九种危险化学品加入候选名单

 

1

SVHC高关注物质清单更新

 

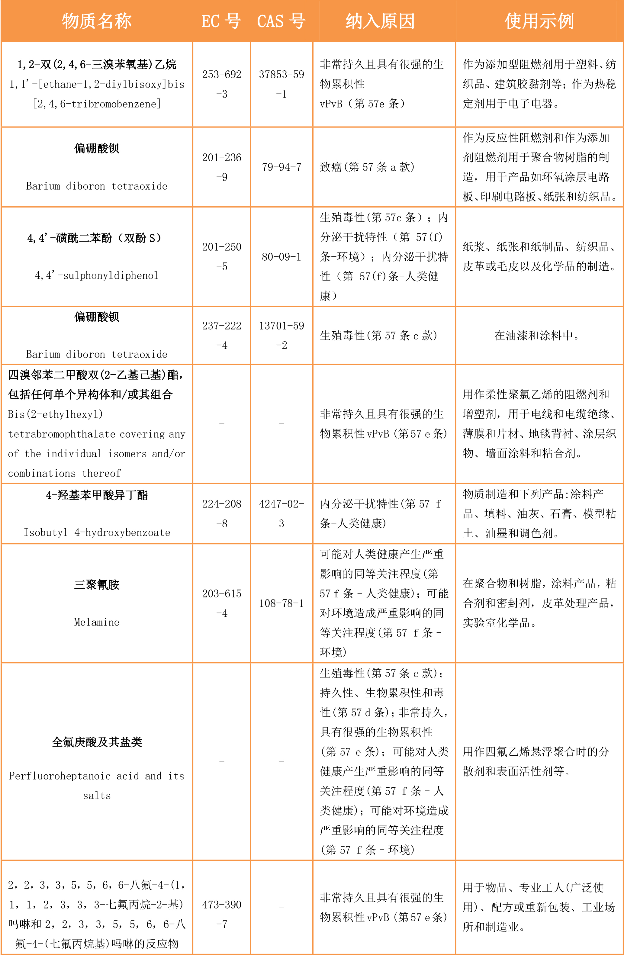
2023年1月17日,欧洲化学品治理署(ECHA)正式宣布新增9项危险化学物质至SVHC候选物质清单中,这些物质有可能严重影响情况和人类健康,主要用于阻燃剂、油漆和涂料、涂层、增塑剂以及纸浆和纸张的制造等领域 。

迄今为止,SVHC清单共包括28批233项物质 。而本次新增的四溴双酚A和三聚氰胺这两种物质较为常用,对相关行业影响巨大,相关企业需着重注意 。

 

 

2

新增的九种物质详情

 

K8凯发·(中国)天生赢家·一触即发

点击图片放大检察

 

 

3

生效时间

 

2023年1月17日,宣布即时生效 。

 

 

 

 

 

 

温馨提醒

 

SVHC清单每年更新两次,随着SVHC清单的不绝更新,企业面临的管控要求越来越多 。此次新增的9项物质应用广泛,凯发k8国际建议相关企业及早开展对产品的排查,积极应对最新规则,规避潜在贸易危害 。

 

 

 

END